cluster-api-provider-vsphere 源码阅读
背景
上一篇博客讲了 Cluster-API 的相关概念,现在我们来找一个 provider 实现看看具体里面做了啥,因为对 vmware 产品中的概念比较熟悉,就找了 cluster-api-provider-vsphere 。
以下内容均对应 clusterapi v1alpha1 版本。
clusterctl 命令
cluster-api provider 提供了命令行 clusterctl 用于给我们快速创建 bootstrap 集群用于创建目标 k8s 集群,我们来执行一下看看具体做了哪些工作:
root@yiran-workstation:~/go/src/github.com/kubernetes-sigs/cluster-api-provider-vsphere
master ✗ $ clusterctl create cluster \
--provider vsphere \
--bootstrap-type kind \
--cluster ./out/management-cluster/cluster.yaml \
--machines ./out/management-cluster/machines.yaml \
--provider-components ./out/management-cluster/provider-components.yaml \
--addon-components ./out/management-cluster/addons.yaml \
--kubeconfig-out ./out/management-cluster/kubeconfig
I0816 17:28:05.815156 14562 createbootstrapcluster.go:27] Preparing bootstrap cluster
I0816 17:29:15.292547 14562 clusterdeployer.go:78] Applying Cluster API stack to bootstrap cluster
I0816 17:29:15.292619 14562 applyclusterapicomponents.go:26] Applying Cluster API Provider Components
I0816 17:29:16.492405 14562 clusterdeployer.go:83] Provisioning target cluster via bootstrap cluster
I0816 17:29:16.505317 14562 applycluster.go:36] Creating cluster object management-cluster in namespace "default"
I0816 17:29:16.518456 14562 clusterdeployer.go:92] Creating control plane machine in namespace "default"
I0816 17:29:16.548814 14562 applymachines.go:36] Creating machines in namespace "default" # 因为众所周知的“网络”问题,导致我的 Pod image 无法拉取,所以就卡在这里了。。。
...
可以看到这个命令一共做了如下的事情:
- 创建 bootstrap 集群
- 安装 Provider 组件
- 创建目标 k8s 集群,创建 Cluster CR,Machine CR
- …
这里因为“网络”问题我无法继续下去了,那么我们来看下命令行的具体实现。
这个命令最终是由 provider 提供的,在 provider 中需要实现 2个接口来辅助信息的获取:
type Deployer interface {
// TODO: This requirement can be removed once after: https://github.com/kubernetes-sigs/cluster-api/issues/158
GetIP(cluster *clusterv1.Cluster, machine *clusterv1.Machine) (string, error)
// TODO: This requirement can be removed after: https://github.com/kubernetes-sigs/cluster-api/issues/160
GetKubeConfig(cluster *clusterv1.Cluster, master *clusterv1.Machine) (string, error)
}
在 Bootstrap 集群中,会运行 2个 StatefulSet ,分别对应的是 Cluster-api-control-manager 和 provider-control-manager。其中跟 Hypervisor 打交道的逻辑全部在 provider-control-manager 中实现。
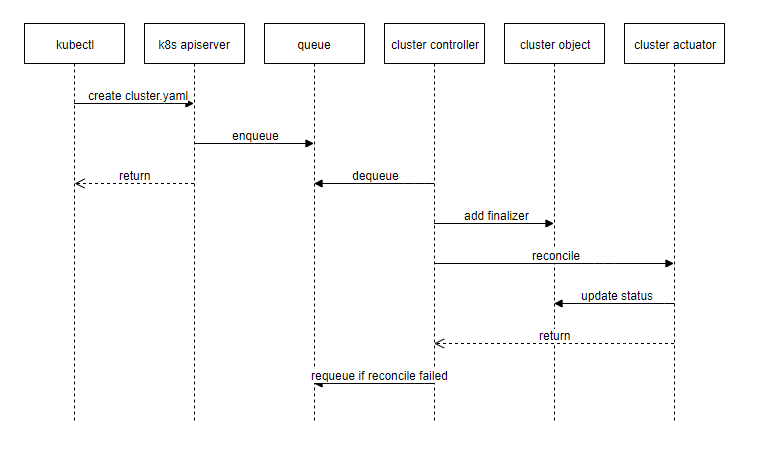
Cluster
创建流程:

删除流程:

在 Cluster Controller 中,最终所有的调度任务都会通过 actuator 完成,actuator 需要实现以下接口:
type Actuator interface {
// Reconcile creates or applies updates to the cluster.
Reconcile(*clusterv1.Cluster) error
// Delete the cluster.
Delete(*clusterv1.Cluster) error
}
来看下 vsphere 的实现:
func (a *Actuator) Reconcile(cluster *clusterv1.Cluster) (opErr error) {
ctx, err := context.NewClusterContext(&context.ClusterContextParams{
Cluster: cluster,
Client: a.client,
CoreClient: a.coreClient,
ControllerClient: a.controllerClient,
Logger: klogr.New().WithName("[cluster-actuator]"),
})
if err != nil {
return err
}
defer func() {
opErr = actuators.PatchAndHandleError(ctx, "Reconcile", opErr)
}()
ctx.Logger.V(6).Info("reconciling cluster")
if err := a.reconcilePKI(ctx); err != nil {
return err
}
if err := a.reconcileCloudConfigSecret(ctx); err != nil {
return err
}
if err := a.reconcileReadyState(ctx); err != nil {
return err
}
return nil
}
如果在 actuator 中遇到需要等待或重新调度的情况,比如目标虚拟机未创建完成,目标集群未 ready 的情况,需要返回 clusterErr.RequeueAfterError ,从而重新调度。比如在配置 secret 时,如果无法获取目标集群的 k8s client,那么表示集群还未配置完成:
func (a *Actuator) reconcileCloudConfigSecret(ctx *context.ClusterContext) error {
client, err := kubeclient.New(ctx)
if err != nil {
ctx.Logger.Error(err, "target cluster is not ready")
return &clusterErr.RequeueAfterError{RequeueAfter: config.DefaultRequeue}
}
...
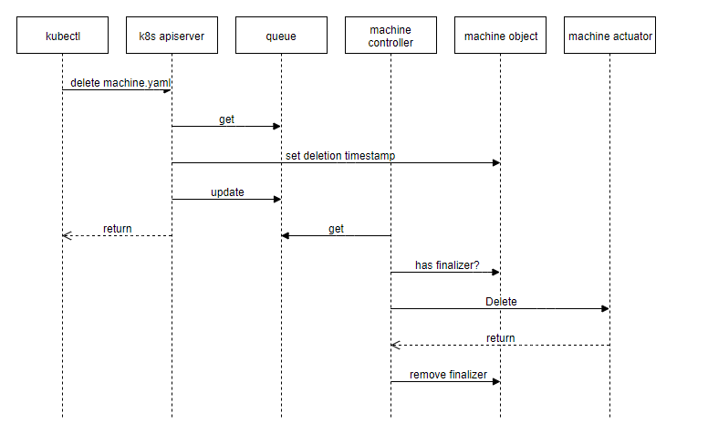
machine
创建流程:

删除流程:

在 v1alpha1 版本中,machine actuator 负责 2件事情:
- 虚拟机构建;
- k8s 集群构建(cloud-init 或 ssh)
在 vsphere 中,创建虚拟机和 k8s 集群构建两件事情时一起完成的,大概流程如下:
- 生成配置信息,如证书
- 判断目标 k8s 集群是否需要初始化(kubeadm init)
- 根据是否需要初始化及是否为 controlplane,生成对应 cloud-init 配置文件
- 克隆虚拟机,并将 cloud-init 配置文件作为
guestinfo.userdata放入虚拟机配置参数中 - 虚拟机开机,通过
vmtoolsd获取guestinfo.userdata信息,并作为 cloud-init 参数进行配置 - k8s 集群构建完成(我在实际测试中,发现并没有自动创建 CNI 插件,不知道是不是 bug)
- vsphere 克隆虚拟机为异步任务,提交克隆虚拟机任务后,得到 task id,后续判断虚拟机是否存在会用到;
Cloud-init or SSH
Cloud-init
在 vsphere provider 中,k8s 部署是通过 cloud-init 实现的,因为之前对 cloud-init 并不了解,这里大概看了下实现方式。
首先在克隆虚拟机时,给目标虚拟机添加了 guestinfo.userdata 字段作为虚拟机配置参数,这个参数是配置在 Hypervisor 层面的,理论上存在虚拟机隔离性,那么虚拟机内部应该无法感知这个参数,这时候就需要一个工具:vmtools。各个虚拟化平台都会提供一个 vmtools 或类似的工具,用于给虚拟机提供一些高级功能,如:获取 IP、设置主机名、配置 NTP/DNS Server、执行特定命令等等。这些都是根据 vmtools 的实现方式不同支持的功能也不同。
vmware vmtools 在安装后,vsphere 可以获取到虚拟机的 IP 等信息,同时,在虚拟机内部会安装一些命令,比如:
$ which vmtoolsd
/usr/bin/vmtoolsd
root@yiran-workstation:~/project/cluster-api-provider-vsphere
7d21730f ✔ $ vmware-*
vmware-checkvm vmware-hgfsclient vmware-toolbox-cmd vmware-vgauth-cmd
vmware-config-tools.pl vmware-namespace-cmd vmware-uninstall-tools.pl vmware-vmblock-fuse
vmware-guestproxycerttool vmware-rpctool vmware-user-suid-wrapper vmware-xferlogs
vsphere provider 代码中并没有很明确的给出参数是如何传递的,通过不断的寻找,我找到了这个项目: https://github.com/vmware/cloud-init-vmware-guestinfo ,在这里我们可以看到获取 Hypervisor 层面虚拟机的额外配置:
def get_guestinfo_value(key):
'''
Returns a guestinfo value for the specified key.
'''
LOG.debug("Getting guestinfo value for key %s", key)
try:
(stdout, stderr) = util.subp(
[VMTOOLSD, "--cmd", "info-get guestinfo." + key])
那么后续的步骤就可以想象的到了,全靠 cloud-init ,这里因为对 cloud-init 了解不多,之后有机会去学习下。
SSH
SSH 是我们日常远程连接服务器最常用的方式了,通过用户名,密码(或密钥)来进行 SSH 连接,之后都是通过 Shell 脚本的方式实现 k8s 集群部署,当然 Shell 脚本最终调用的命令是 kubeadm。
总结
通过阅读 vsphere provider 代码,我们大概了解了实现一个 Cluster-API provider 需要做哪些事情,最主要的资源控制工作都是在 Cluster-API 实现的,而 provider 主要根据各个场景不同,通过 actuator 实现对应工作,代码量和实现方式上也是千差万别。比如 aws 全部代码可能要 2w 行,而 IBM 的加一起可能不到2k,全看各家的重视程度了。
在写这篇博客的间隙,Cluster-API 开始了 alpha2 的实质性工作: https://github.com/kubernetes-sigs/cluster-api/blob/master/docs/developer/v1alpha1-compared-to-v1alpha2.md ,还没有了解具体的改动,等 beta 之后再看吧。
吐槽:
因为 Cluster-API 处于 v1alpha1 阶段,master 分支代码改动非常大,前几天看的代码今天再看就跟记忆中对不上了,之后看代码的时候一定要注意去一个稳定分支上看,免得费时费力。